beat·365(英国VIP认证)官方网站-Best Mobile App
首页
关于我们
beats365唯一官方网站简介
现任领导
组织结构
治理结构
团队团队
专业建设
专业介绍
教材建设
校企合作
科学研究
科研平台
科研成果
实践教学
实验室
校外实习基地
学科竞赛
竞赛项目
获奖情况
党群工作
党员概况
党支部设置
党建活动
党建规章
教工之家
学习资料
员工工作
日常管理
推优评比
奖助工作
心理健康
员工活动
就业创业
就业创业政策
就业信息
优秀员工
规章制度
教学管理
科研管理
员工管理
行政管理
下载中心
联系我们
首页
新闻信息
通知公告
关于我们
beats365唯一官方网站简介
现任领导
组织结构
治理结构
团队团队
专业建设
专业介绍
教材建设
校企合作
科学研究
科研平台
科研成果
实践教学
实验室
校外实习基地
学科竞赛
竞赛项目
获奖情况
党群工作
党员概况
党支部设置
党建活动
党建规章
教工之家
学习资料
员工工作
日常管理
推优评比
奖助工作
心理健康
员工活动
就业创业
就业创业政策
就业信息
优秀员工
规章制度
教学管理
科研管理
员工管理
行政管理
下载中心
联系我们
党建规章
党员概况
党支部设置
党建活动
党建规章
教工之家
学习资料
党建规章
当前位置:
首页
->
党群工作
->
党建规章
->
正文
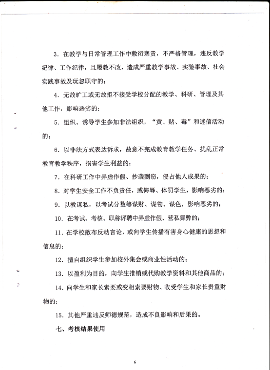
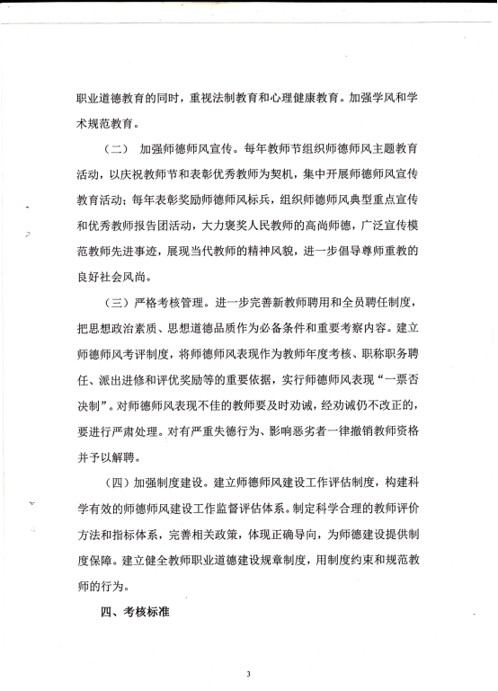
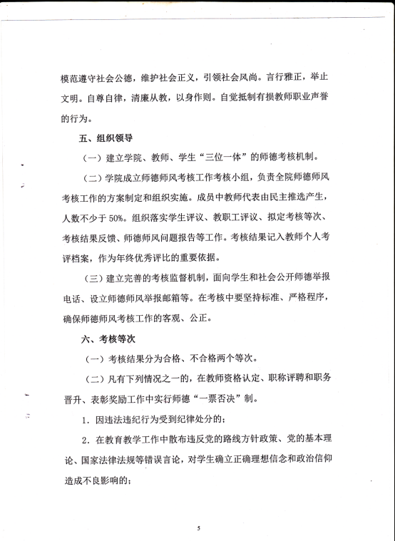
BEAT365英国官网网站beats365唯一官方网站师德师风考核办法
来源:beats365唯一官方网站
发布日期:2020-09-23
上一条:
beats365唯一官方网站师德师风建设负面清单
下一条:
中国共产党发展党员工作细则